UX Case Study

Modernizing Legacy Systems

Transforming a 1980s terminal interface into a modern, user-centered web experience.

Project Type Personal UI/UX Design
My Role UI/UX Designer
Duration 8 Weeks
Tools Figma

Project Overview

Warehouse staff were struggling with an AS/400 terminal system from the 1980s. Through user-centered design, I transformed this outdated interface into a modern and efficient solution.

60% Target reduction in task completion time
45% Expected decrease in data entry mistakes
4.8/5 Design goal for user experience rating

*Projected impact based on observed user pain points and design improvements

The Challenge

I wanted to redesign an AS/400 terminal screen that warehouse associates use for creating purchase orders. The current system is text-based and very difficult to use. Users need extensive training and still make costly errors because the interface is not intuitive.

For this case study, I focused on the most problematic screen and reimagined it from the ground up.

The original AS/400 terminal interface

The original AS/400 terminal interface

My goal was to design a modern web interface that anyone can use without needing specialized training or manuals.

Understanding the Problem

Who are the Users?

The users are warehouse associates who create purchase orders daily alongside inventory management and order fulfillment. They need to work quickly and accurately but the current system slows them down with complex commands and constant manual referencing.

What are the Main Issues?

Too much cognitive load

The interface feels cluttered with dense data and unclear hierarchy. Users rely on memorizing function keys and decoding abbreviations.

Inefficient workflow

Users must exit the screen and navigate multiple menus to find vendor details, then manually re-enter data in a cluttered table with minimal guidance.

Frequent errors with poor feedback

Frequent and unclear error messages leave users unsure of what went wrong. Required fields aren't marked, and outdated fields add to the confusion.

New employees take several weeks to learn this system properly. This indicates a serious usability problem.

My Design Process

1

Initial Analysis

Studied the existing AS/400 screens, documented pain points, and mapped the current user workflow end-to-end.

2

Setting Design Goals

Defined clear objectives: reduce cognitive load, minimize errors, and create an intuitive interface that requires zero training.

3

Information Architecture

Reorganized the data hierarchy, grouped related fields, and eliminated unnecessary information from the interface.

4

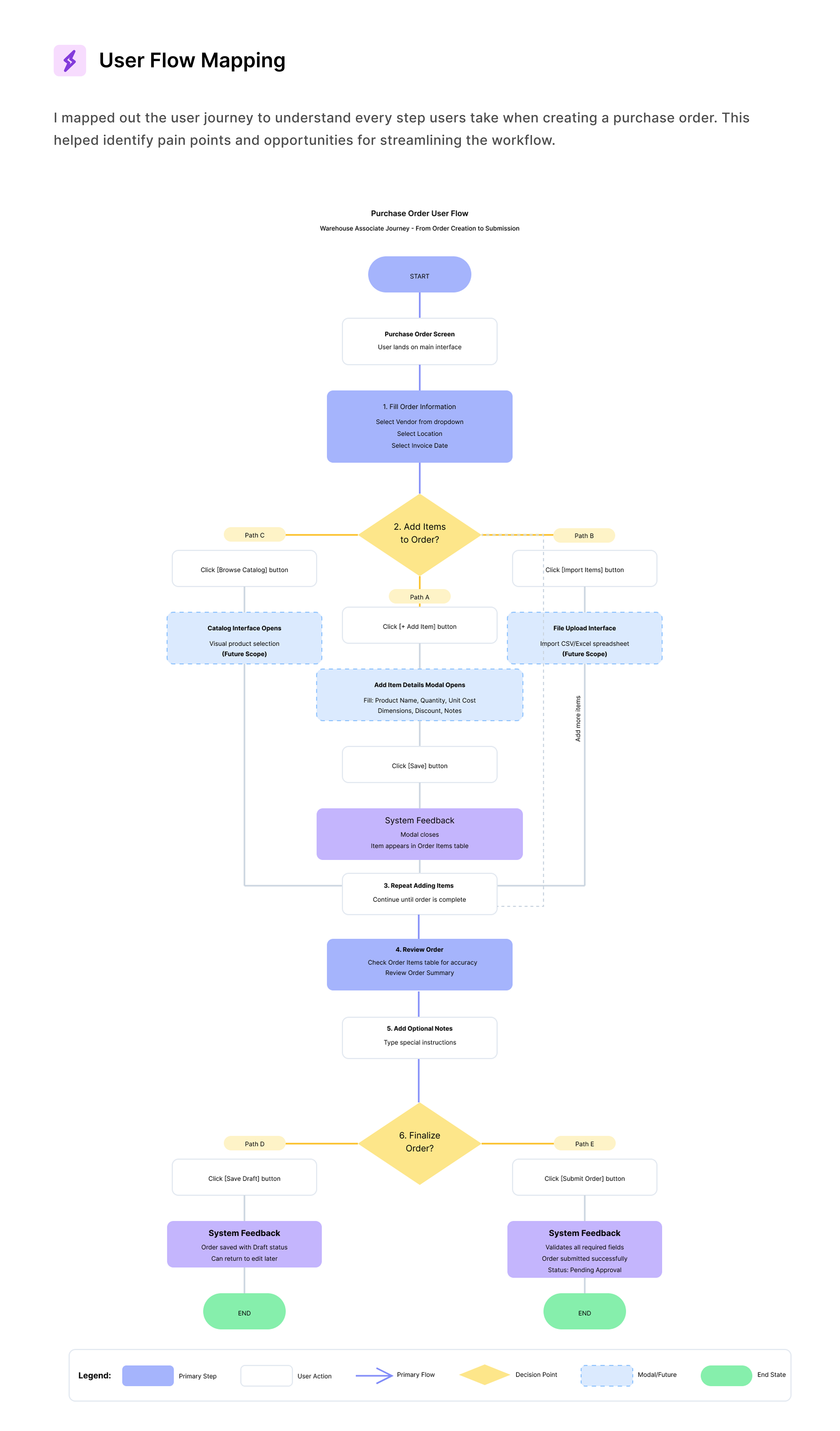
User Flow Mapping

Created detailed user flows for the purchase order creation process, identifying decision points and potential error states.

5

Visual Interface Design

Designed the modern UI in Figma with clear typography, color-coded status indicators, and responsive layouts.

User Flow Chart

User flow for the redesigned purchase order process

Design Process — Initial Analysis, Goals & Information Architecture

Initial analysis, design goals, and information architecture

Visual Interface Design — Dark Theme, Typography & Color System

Visual interface design — dark theme, typography, and color system

The Solution

I created a clean, modern web interface that replaces the terminal experience while preserving all functionality. The design focuses on reducing cognitive load and guiding users through the purchase order workflow.

Before and After — Terminal vs. Modern Interface with Annotated Improvements

Before & after comparison, annotated interface improvements, and redesigned item entry

Key Interface Improvements

Redesigned PO Screen — Modern Interface

The redesigned purchase order screen with full annotation detail

Key Learnings & Impact

Key Learnings

This project helped me understand how to translate complex legacy system requirements into a modern, user-friendly interface. The main learning was the importance of information hierarchy and providing clear, immediate feedback to users.

Design Philosophy

The original AS/400 interface was designed based on technical constraints, not user needs. Today we have better design tools and knowledge, so there is no reason to continue creating difficult interfaces.

If I continue this project, I would first conduct usability testing with actual warehouse associates. While I made informed design decisions based on my analysis, testing with real users is essential to validate my assumptions.

Next Steps

Good design should make people's work easier. Even in its current state, I believe this redesign would significantly improve the daily experience of users who depend on this system.